BSC Reth Client: The Next Evolution of BSC Infrastructure
BNB Chain
2025-09-05 00:00

Author:Blockchain god operator

TL;DR

  • BSC Reth (alpha) is a new client designed for faster, more efficient, and more scalable full node operations.
  • Initial tests show 40% faster sync than the current BSC Geth client (without Parlia).
  • Optimizations like Parallel Sparse Trie, ASM Hash, Super-Instructions, Pre-warm, and planned EVM JIT target a long-term goal of 1G gas/s throughput under 750ms block times.
  • Node operators can expect faster syncs, higher RPC throughput, and lower operational overhead.

Performance Expectation

The ambitions for BSC Reth go far beyond incremental gains.

  • The first version targets a 300% improvement over the current BSC Geth client.
  • The long-term vision: sustain 1G gas/s throughput with 750ms block times.

For node operators, this translates into drastically faster syncs, significantly higher RPC throughput, and reduced operational overhead. For developers and users, it means a more responsive and scalable network experience.

From Reth to BSC Reth

The Foundation: Reth

Paradigm’s Reth client is a modern Ethereum client written in Rust. Known for its modular architecture and exceptional speed, it provides a powerful foundation for next-generation blockchain infrastructure.

The Adaptation: BSC Reth

BSC Reth takes this foundation and optimizes it specifically for BNB Smart Chain. By addressing execution, state management, and long-term reliability, the client removes critical bottlenecks and unlocks new levels of performance for the network.

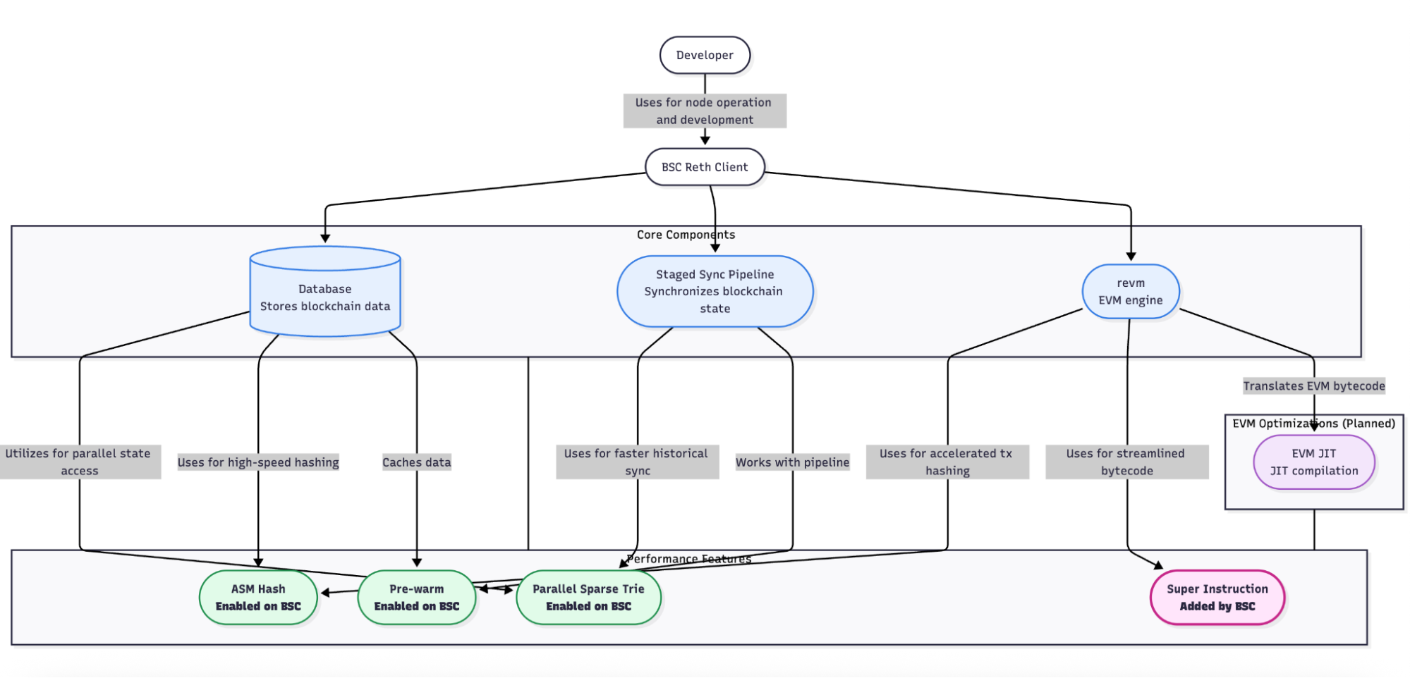
Key Optimizations in BSC Reth

Achieving 1G gas per second under a 750ms block time requires more than incremental changes — it demands the elimination of bottlenecks across every layer of the client. Thanks to Reth’s modular architecture, BSC Reth introduces targeted optimizations across execution, state management, and reliability.

  • All BSC Hardforks Integrated - Every existing and planned BSC hardfork has been meticulously integrated and tested. This ensures compatibility from day one, giving node operators full support for all historical and future network changes.
  • Parallel Sparse Trie - State trie access is a major performance bottleneck in blockchain clients. By enabling parallel reads and writes, BSC Reth significantly accelerates state access, resulting in faster synchronization and block execution.
  • ASM Hash - Hashing is one of the most intensive tasks in blockchain. BSC Reth uses assembly-level CPU instructions to handle hashing at a much lower level, delivering substantial speedups for this critical operation.
  • Super-Instructions - Building on BEP-610, Super-Instructions combine frequent EVM opcode sequences into single, optimized instructions. This reduces interpreter overhead and increases throughput across the execution layer.
  • EVM JIT (Planned) - A Just-In-Time compiler for the EVM will allow bytecode to be translated into native machine code during execution. By removing repeated interpretation, the JIT promises long-term and sustainable performance gains.
  • Pre-warm Mechanism - To cut latency, BSC Reth proactively loads and caches portions of state before block execution begins. With data already in memory, blocks execute faster and more smoothly.
  • Additional Refinements - Alongside these major features, numerous smaller optimizations and code improvements have been added to enhance efficiency, stability, and performance throughout the client.

Benchmarks with Real Data

BSC Reth has already shown tangible gains in testing. Benchmarks were run on block range 41,000,000 – 41,218,738, chosen because it reflects typical BSC traffic and transaction types.

Geth (p50/p95)

Reth (p50/p95)

Block Insert

35ms/110ms

32.4ms/71.6ms

Execution

25.3ms/87.6ms

19.1ms/56.5ms

Validation

3.46ms/9.05ms

4.74ms/11.2ms

Conclusion & Roadmap

The alpha release of BSC Reth is a major milestone for the BNB Smart Chain. It lays the foundation for a 4x performance improvement over today’s Geth client, while preparing the network for future growth.

What’s next:

  • Moving from alpha to stable beta.
  • Progressing toward a production-ready release suitable for all node types, including validators.
  • Continuing to refine performance with further optimizations and community feedback.

We extend our thanks to Paradigm for their groundbreaking work on Reth, and to our early contributors and testers for helping shape this journey.

Follow us to stay updated on everything BNB Chain

Website | Twitter | Telegram | Instagram | Facebook | dApp Store | YouTube | Discord | LinkedIn | Build N' Build Forum

Tip
$0
Like
0
Save
0
Views 432
CoinMeta reminds readers to view blockchain rationally, stay aware of risks, and beware of virtual token issuance and speculation. All content on this site represents market information or related viewpoints only and does not constitute any form of investment advice. If you find sensitive content, please click“Report”,and we will handle it promptly。
Submit
Comment 0
Hot
Latest
No comments yet. Be the first!
Related